【Spring Boot】@Async 注解的使用
案例需求:用户下单后,服务端生成订单并保存,然后给用户发短信、邮件通知下单成功
由于短信和邮件发送比较耗时,是秒级别的,所以应采用异步的方式,实现方案有很多,这里使用 Spring 提供的对 ThreadPoolExecutor 封装的线程池 ThreadPoolTaskExecutor,直接在业务方法上使用注解@Async 即可(先用@EnableAsync 开启)
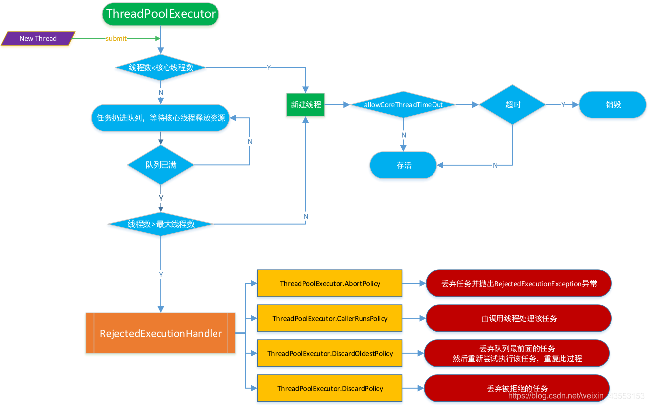
线程池 ThreadPoolExecutor 执行规则如下

1. 自定义 application.yml 配置项及其值
和创建线程池的参数对应,具体含义见步骤 2 的成员属性注释,参数根据实际情况自行修改,这里仅作为演示
async:
# 异步订单任务线程池参数
order-service:
core-pool-size: 20
max-pool-size: 100
keep-alive-seconds: 10
queue-capacity: 200
thread-name-prefix: async-order-service-2. 编写线程池配置类
@Setter
@ConfigurationProperties(prefix = "async.order-service")
@EnableAsync
@Configuration
public class AsyncOrderServiceConfig {
/**
* 核心线程数(默认线程数)
*/
private int corePoolSize;
/**
* 最大线程数
*/
private int maxPoolSize;
/**
* 允许线程空闲时间(单位:默认为秒)
*/
private int keepAliveSeconds;
/**
* 缓冲队列大小
*/
private int queueCapacity;
/**
* 线程池名前缀
*/
private String threadNamePrefix;
@Bean
public ThreadPoolTaskExecutor asyncOrderService() {
ThreadPoolTaskExecutor threadPoolTaskExecutor = new ThreadPoolTaskExecutor();
threadPoolTaskExecutor.setCorePoolSize(corePoolSize);
threadPoolTaskExecutor.setMaxPoolSize(maxPoolSize);
threadPoolTaskExecutor.setKeepAliveSeconds(keepAliveSeconds);
threadPoolTaskExecutor.setQueueCapacity(queueCapacity);
threadPoolTaskExecutor.setThreadNamePrefix(threadNamePrefix);
// 线程池对拒绝任务的处理策略
threadPoolTaskExecutor.setRejectedExecutionHandler(new ThreadPoolExecutor.CallerRunsPolicy());
// 完成任务自动关闭 , 默认为false
threadPoolTaskExecutor.setWaitForTasksToCompleteOnShutdown(true);
// 核心线程超时退出,默认为false
threadPoolTaskExecutor.setAllowCoreThreadTimeOut(true);
threadPoolTaskExecutor.initialize();
return threadPoolTaskExecutor;
}
}首先通过@EnableAsync 开始对异步任务的支持,然后使用@ConfigurationProperties 把同类配置信息自动封装成一个实体类。其属性 prefix 表示 application.yml 配置文件中配置项的前缀,最后结合 Lombok 的@Setter 保证配置文件的值能够注入到该类对应的属性中
此步其实可省略,因为使用@Async 不指定 value 属性时,SpringBoot 默认会创建 SimpleAsyncTaskExecutor 线程池来处理异步方法调用
注解@Async 定义如下,只有一个 value 属性(SpringBoot 2.3.7 RELEASE)
3. 创建两个接口 OrderService 和 AsyncOrderService 及其实现类
创建订单业务接口
public interface OrderService {
/**
* 下订单
*/
void makeOrder();
/**
* 生成订单并保存到数据库
*/
void saveOrder();
}创建异步订单业务接口
public interface AsyncOrderService {
/**
* 短信服务
*/
void sendSms();
/**
* 邮件服务
*/
void sendEmail();
}创建实现类,编写简单逻辑代替业务逻辑
@Slf4j
@Service
public class OrderServiceImpl implements OrderService {
@Autowired
private AsyncOrderService asyncOrderService;
@Override
public void makeOrder() {
// 发短信
asyncOrderService.sendSms();
// 发邮件
asyncOrderService.sendEmail();
// 保存订单
saveOrder();
}
@Override
public void saveOrder() {
log.info("生成订单并保存...");
}
}@Slf4j
@Service
public class AsyncOrderServiceImpl implements AsyncOrderService {
@Async("asyncOrderService")
@Override
public void sendSms() {
try {
long start = System.currentTimeMillis();
log.info("开始发送短信");
// 模拟耗时3s
TimeUnit.SECONDS.sleep(3);
log.info("短信发送完毕!");
log.info("发送短信耗时:{} ms", System.currentTimeMillis() - start);
} catch (InterruptedException e) {
e.printStackTrace();
}
}
@Async("asyncOrderService")
@Override
public void sendEmail() {
try {
long start = System.currentTimeMillis();
log.info("开始发送邮件");
// 模拟耗时2s
TimeUnit.SECONDS.sleep(2);
log.info("邮件发送完毕!");
log.info("发送邮件耗时:{} ms", System.currentTimeMillis() - start);
} catch (InterruptedException e) {
e.printStackTrace();
}
}
}这里使用了@Async 注解,它只有一个 String 类型的 value 属性,用于指定一个 Bean 的 Name,类型是 Executor 或
TaskExecutor,表示使用这个指定的线程池来执行异步任务,这里指定为步骤 2 中线程池配置类 asyncOrderService
有几点需要注意下,会使@Async 失效
- 如果使用 SpringBoot 框架必须在启动类中增加@EnableAsync 注解
- 异步方法不能与被调用的异步方法在同一个类中
- 异步类没有使用@Component 注解(或其他同类注解)导致 spring 无法扫描到异步类
- 类中需要使用@Autowired 或@Resource 等注解自动注入,不能自己手动 new 对象
- 异步方法使用非 public 或 static 修饰
4. 创建 Controller 用于测试
@RestController
public class TestController {
@Autowired
private OrderService orderService;
@PostMapping("/makeOrder")
public String makeOrder() {
orderService.makeOrder();
return "ok";
}
}5. 观察使用和不用@Async 时,控制台打印日志的顺序
使用调式工具调用接口 http://localhost:8080/makeOrder ,控制台内容如下
使用@Async
不使用@Async
若需对比动态图查看效果,建议刷新页面后即刻查看,效果最佳 使用@Async 运行效果
不使用@Async 运行效果
从代码逻辑来看,前者是异步执行,后者是同步执行; 从执行效果来看,使用@Async 完成速度明显提高